The marine industry is at a turning point where new fuel solutions are needed because of rules about the climate and how efficiently operations need to be run. Ammonia Fuel Systems are the best of the next wave of marine power technology. They allow offshore rigs and other seafaring vehicles to operate in a way that produces no carbon emissions while still meeting high performance standards. Because they produce almost no pollution, these high-tech systems are the best option for forward-thinking marine companies looking for environmentally friendly alternatives to traditional fossil fuels in a world market that is becoming more controlled.

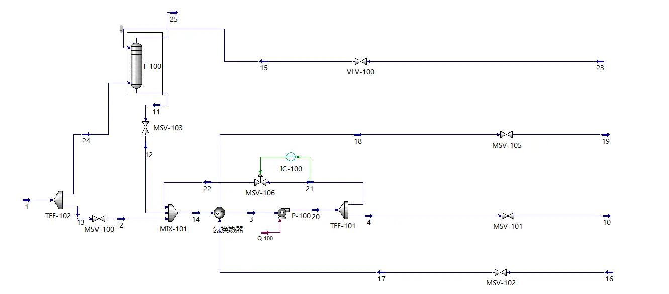
Modern Ammonia Fuel Systems use modern fuel cell and burning technologies to turn ammonia into clean energy. Controlled storage tanks and control units are two important parts that make sure the system works at its best by handling flow rates and safety rules all the way through its operating cycle. Extremely low levels of carbon dioxide and other pollutants are produced by ammonia-based propulsion systems. Its thermochemical properties allow for efficient energy conversion. In terms of long-term energy possibilities, it is preferable to conventional fuel systems since it is more effective and less harmful to the environment.
By significantly lowering nitrogen oxide emissions compared to regular diesel engines and completely removing carbon dioxide emissions while in use, Ammonia Fuel Systems provide major environmental benefits. Even less damage is done to the environment because green energy sources can be used to make ammonia. This makes sure that the fuel cycle is fully sustainable from production to use. Modern ammonia systems have a high energy density, which means they can work over longer distances with fewer refuelling stops. They have the same level of heat efficiency as standard marine fuels and are better at protecting the environment, which makes them perfect for tough ocean uses.
Ammonia Fuel System design and execution continue to place a premium on safety. The security of the system is constantly checked by advanced leak detection technologies, and any problems are quickly fixed by automatic emergency stop procedures. Air flow control systems keep tight areas safe, and using inert gases lowers the risk of explosions in all operating situations. There are set rules for maintaining ammonia systems that make sure they will work well and last a long time. Regular inspection schedules make sure that parts are in good condition, and predictive maintenance technologies find problems before they affect operations. The modular architecture of current systems makes maintenance easier, which lowers costs and downtime while keeping safety at the greatest level.
When you compare Ammonia Fuel Systems to typical diesel and natural gas options, you can see that they have a lot of benefits in many areas of performance. Ammonia systems provide a steady flow of electricity while yet being good for the environment. Ammonia is easier to store than hydrogen since it has less complicated infrastructure and has equivalent energy density advantages. Operators are used to diesel and natural gas systems, but they are under more and more regulatory pressure since they release a lot of carbon. Ammonia Fuel Systems solve these problems by not releasing carbon into the air while yet giving the same or better power output. As global supply chains change to promote sustainable marine fuels, the benefits of ammonia as a fuel become more and more essential.
Ammonia Fuel Systems offer infrastructure advantages by requiring moderate storage pressures and temperatures, unlike hydrogen systems that demand high-pressure solutions. This reduces complexity and installation costs while maintaining safety standards for marine applications. Another important benefit of Ammonia Fuel Systems is that they can work with other systems aboard ships. Modern designs make it possible to add new features to existing ships without having to make major changes to their structure. The fact that these systems are modular means that they may be used in a variety of ways that can be tailored to the needs of each vessel and its operations.
Ammonia Fuel Systems provide long-term benefits, such as stable fuel costs as ammonia output grows and easier compliance with regulations. These tools enable operators follow existing and future environmental rules without having to spend a lot of money on modifications. As time passes and workers acquire more experience, the efficiency of Ammonia Fuel Systems continues to increase. Despite the fact that initial training is more long, trained operators improve system performance and safety, which is a key contributor to the overall success of ammonia fuel deployments.
When purchasing Ammonia Fuel Systems, it is important to calculate the whole cost of ownership, which includes not only the purchase price but also the installation, training, maintenance, and fuel availability costs. When taking into account the expenses of environmental compliance, systems have favourable economic profiles in the long run. Certifications from reputable bodies verifying performance and safety are an important part of quality assurance. Suppliers with maritime expertise and strict testing standards should be prioritised by procurement teams to guarantee system dependability in severe offshore environments.
The best Ammonia Fuel System producers have long lists of accreditations attesting to their products' dependability, safety, and compliance with environmental regulations. It is important to confirm that suppliers have taken part in independent performance evaluations and industry testing programs. In order to guarantee the availability of services in the long run, it is essential to assess production capacities, supply chain stability, and technical support. All of these things make sure that the system will need repairs and maintenance throughout its lifetime, no matter what kind of operating setting it's in.
Procurement, installation difficulty, and operating costs (such as fuel, maintenance, and compliance) are all factors in an Ammonia Fuel System cost study. Investments may be more expensive up front, but operational savings from more efficiency and fewer fines more than make up for it. Operators can better control long-term costs and guarantee peak performance with predictable maintenance.
A number of forward-thinking offshore operators have used Ammonia Fuel Systems with great success, reducing emissions significantly without sacrificing dependability. The successes and failures of these early adopters' deployments inform best practices for subsequent rollouts. The case studies demonstrate that the ammonia technology is very compatible with offshore support boats, which proves that it may be commercially used in a wider range of marine applications.
As regulations for Ammonia Fuel Systems evolve, maritime authorities establish frameworks for alternative fuels. Current rules ensure ammonia system approval, with future developments providing more support for sustainable fuel adoption, essential for compliance and successful implementation. IMO guidelines set safety and operational standards for Ammonia Fuel Systems, covering storage, handling, and emergency protocols. Compliance ensures regulatory confidence and supports wider adoption of sustainable fuel technologies in the maritime industry.
Emerging innovations in Ammonia Fuel Systems enhance combustion efficiency and reduce complexity, making the technology more accessible to operators. These advancements support wider adoption across various vessel types and operational profiles. Research into hybrid integration shows Ammonia Fuel Systems can work with other sustainable technologies like battery storage and fuel cells, offering flexible efficiency for specific missions. These advances place ammonia systems at the forefront of maritime decarbonization.
CM Energy leads in sustainable marine tech, with TSC delivering advanced Ammonia Fuel Systems for offshore applications. Our end-to-end solutions, from design to ongoing support, ensure seamless integration and top safety. With deep experience in ammonia transport and LPG retrofitting, we push technological boundaries to meet operational challenges and zero-carbon goals.
With expertise in dual-fuel vessels, liquefied gas carriers, and chemical tankers, we excel in Ammonia Fuel System development. Our integrated services cover Methanol, LNG, and LPG systems, providing tailored solutions for clients’ operational needs and sustainability goals, ensuring reliability and performance beyond industry standards.
Our successful delivery of clean fuel supply and cargo handling systems demonstrates our capability in complex marine applications. TSC’s innovative approach combines expertise with practical experience, ensuring reliable Ammonia Fuel Systems. Our involvement in zero-carbon projects integrates the latest technologies, maintaining reliability for offshore operations and providing long-term value for clients.
We offer full support across the Ammonia Fuel System lifecycle, from design and manufacturing to installation and ongoing maintenance. Our services include project management, vessel integration, system commissioning, and crew training, ensuring peak efficiency from the start and long-term operational success with minimal disruptions and complexities.
Ammonia Fuel Systems represent the definitive solution for offshore rigs seeking sustainable, high-performance alternatives to conventional fossil fuels. The technology delivers exceptional environmental benefits through near-zero emissions while maintaining operational reliability essential for demanding marine applications. CM Energy's TSC brand stands ready to support the maritime industry's transition to sustainable fuel technologies through comprehensive Ammonia Fuel System solutions that combine proven engineering excellence with innovative design approaches. The future of offshore operations increasingly depends on sustainable fuel technologies that deliver both environmental responsibility and operational excellence, making ammonia systems the logical choice for forward-thinking maritime operators.
Modern Ammonia Fuel Systems incorporate multiple safety layers including advanced leak detection sensors, automated emergency shutdown protocols, and comprehensive ventilation systems. These systems feature inert gas integration to minimize explosion risks and continuous monitoring capabilities that ensure safe operation in all conditions.
While Ammonia Fuel Systems typically require higher initial investment compared to conventional diesel systems, total cost of ownership calculations often favor ammonia over extended operational periods. Reduced fuel costs, environmental compliance savings, and maintenance efficiency contribute to favorable long-term economics.
Ammonia Fuel Systems require regular inspection schedules and predictive maintenance protocols similar to other marine fuel systems. The modular design simplifies maintenance procedures, while specialized training ensures crews can perform routine maintenance tasks efficiently and safely.
CM Energy invites maritime operators to explore the transformative potential of our advanced Ammonia Fuel Systems designed specifically for offshore rig applications. As a leading ammonia fuel system manufacturer, we combine decades of marine engineering expertise with cutting-edge sustainable technology to deliver solutions that exceed operational expectations while meeting stringent environmental requirements. Our TSC brand Ammonia Fuel Systems offer comprehensive lifecycle support, from initial consultation through installation and ongoing maintenance, ensuring optimal performance throughout your vessel's operational life. Contact our expert team at info.cn@cm-energy.com to discuss how our proven Ammonia Fuel System solutions can enhance your operational efficiency while supporting your sustainability objectives.
1. International Maritime Organization. "Guidelines for the Use of Ammonia as Marine Fuel." IMO Maritime Safety Committee Publications, 2023.
2. Maritime Research Institute. "Comparative Analysis of Alternative Marine Fuels: Performance and Environmental Impact Assessment." Journal of Maritime Technology, 2024.
3. Offshore Engineering Society. "Best Practices for Ammonia Fuel System Implementation in Offshore Applications." Offshore Technology Review, 2023.
4. Global Maritime Fuel Association. "Ammonia as Marine Fuel: Safety Protocols and Operational Guidelines." Marine Fuel Standards Publication, 2024.
5. International Association of Classification Societies. "Technical Requirements for Ammonia-Fueled Vessels." IACS Technical Standards Manual, 2023.
6. Marine Technology Institute. "Economic Analysis of Alternative Fuel Systems for Commercial Vessels." Maritime Economics Quarterly, 2024.