The Ammonia Fuel Handling System is a huge step forward in marine fuel technology. It does a lot to help the environment and make shipping activities run more smoothly. As the shipping industry moves toward zero-carbon solutions, these high-tech systems let ships use ammonia as a clean fuel option while still staying safe, efficient, and following the rules. It's important for procurement managers and marine engineers looking for long-term fuel solutions that meet both present working needs and future environmental rules to understand the many benefits of putting these systems in place.

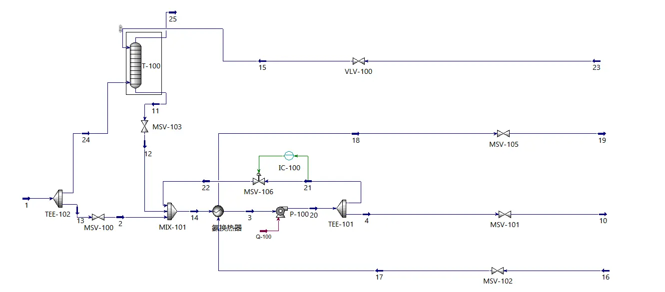
Modern Ammonia Fuel Handling System technology encompasses a comprehensive suite of components designed to safely manage ammonia from storage through combustion. Among these combined solutions are systems for filling and storing, Ammonia Fuel Supply Systems (AFSS), Fuel Valve Units (FVU), high-tech ventilation networks, and high-tech tools for tracking safety. Each part works together to make sure that the fuel is delivered reliably and safely, which is important for working with low-flashpoint fuels in naval settings.
Managing the unique qualities of ammonia is a very difficult task for the engineering design of modern fuel supply systems. TSC has created complete systems that include thermal management features that keep ammonia either in a liquid state that is chilled at about -33°C or as a liquid that is under pressure up to certain levels. The system design directly addresses problems with material compatibility by using high-grade austenitic stainless steel parts that don't rust or crack under stress from ammonia contact. Safety equipment is an important part of system design because it has multiple tracking options that work together. Advanced leak detection sensors keep an eye on the stability of the system all the time, and automatic Emergency Shutdown (ESD) valves can cut off the flow of electricity right away if dangerous conditions happen. Adding inert gas systems makes sure that safe purging procedures are followed during repair work, keeping people and equipment safe from dangerous exposure risks.
Compared to traditional naval fuels, ammonia fuel systems are much better for the environment. When burned properly, ammonia doesn't release any carbon into the air. This is a big step toward reducing carbon emissions in the marine sector. The International Maritime Organization (IMO) has accepted ammonia as a good alternative fuel and set up rules that make it easier for different types of ships, like VLACs, chemical tankers, and offshore support vessels, to use it. The decrease in environmental effect includes getting rid of sulfur oxide and particulate matter as well as carbon pollution. These changes directly help ship owners follow the stricter emission rules that are being put in place, and they also get them ready for future environmental rules. TSC's ammonia systems use cutting edge gas capture and treatment technologies that keep the environment safe during normal activities and in case of an emergency.
Using modern Ammonia Fuel Handling System technology has huge benefits in many areas of operations. One of the biggest benefits is probably the increased safety. Modern systems have advanced leak detection networks, double-walled air pipe designs, and full emergency response capabilities. These safety features are always on to keep the crew and the ship's operations safe from the dangers that come with ammonia's toxicity.
Modern ammonia fuel systems are designed with advanced safety features that greatly reduce risk. Double-wall ventilation channels direct any leaks to capture systems, while sensors provide early warnings. Emergency protocols, including automatic tank isolation and nitrogen purging, adapt to vessel conditions. Crew training ensures proper handling and adherence to routine safety procedures for smooth operations.
Ammonia systems are cost-efficient compared to LNG, requiring less complex storage infrastructure and lower installation and maintenance costs. Operational improvements include simpler bunkering and reduced fuel preparation. By adapting proven industrial handling methods for marine use, these systems maintain high safety standards while being easier to operate and learn.
Performance and reliability are enhanced through automated heat management and control systems that stabilize fuel supply under changing conditions. Engines achieve better efficiency with reduced emissions. TSC’s experience from ammonia transport and LPG retrofit projects ensures durable, modular designs that simplify maintenance and keep critical safety systems fully functional.
When looking at environmentally friendly fuel options, the Ammonia Fuel Handling System technology is clearly better than hydrogen, LNG, and regular diesel systems. The requirements for storing ammonia are much simpler than those for hydrogen systems, which need tanks that can handle very high pressures or storage at very low temperatures. This edge in storage means lower costs for infrastructure and easier design needs for vessels.
For decades, ammonia devices have been used commercially in chemical and farming settings, where they follow well-established safety rules. Hydrogen systems need special tools to find leaks because the gas is colorless and silent. But ammonia's strong smell lets you know right away if there is a possible leak. The set safety measures make training easier while still meeting high standards for safety. By requiring materials to be compatible with ammonia systems, the huge problems that come with steel parts becoming weak from hydrogen are avoided. To keep things from rusting, ammonia needs certain kinds of materials, but these needs are well known and can be easily met by using tried-and-true engineering methods. The material standards are in line with what is already possible in marine building, which makes the process easier and cheaper.
The infrastructure needed for ammonia fuel systems uses chemical handling equipment that is already in place at many ports around the world. Ammonia bunkering doesn't need special cold facilities like LNG systems do. Instead, it can use chemical transfer equipment that has been changed. This infrastructure flexibility speeds up rollout times and lowers the cost of port modifications. Operating instructions for ammonia systems are based on well-known ways to handle chemicals that are familiar to sailors. Even though the training standards are very thorough, they use tried-and-true safety rules instead of completely new ways of doing things. This method lowers the risks of implementation and makes sure that safety rules are followed from the very beginning of the rollout phase.
To choose the right Ammonia Fuel Handling System providers, you need to carefully look at their certification standards, production skills, and long-term support systems. TSC has a lot of experience building dual-fuel vessels, liquid gas ships, and chemical tanker systems, which makes them the best in their field. This in-depth knowledge makes sure that a deep understanding of the complicated needs related to integrating an ammonia fuel system is achieved.
When buying ammonia fuel systems, manufacturer reliability is critical due to strict safety standards. TSC’s proven track record in clean fuel supply systems and zero-carbon projects demonstrates technical skill and commitment to ammonia technology. Compliance with IMO and classification society rules, plus support for different engines like MAN and WinGD, ensures technical adaptability for diverse vessel needs.
Turnkey delivery simplifies procurement by combining design, manufacturing, installation, and commissioning under one provider. TSC’s modular designs and prefabricated components reduce installation time, streamline shipyard work, and lower overall project costs, while integrated project management ensures smooth system integration, crew training, and ongoing maintenance without compromising quality or safety standards.
Ammonia Fuel Handling System installations are reliable and safe for a long time as long as they follow good upkeep practices. Regular inspection plans need to take into account the unique effects of ammonia exposure on system parts, focused on the strength of the materials and how well the seals work. Visual inspections and specialized testing methods meant to find early signs of corrosion or component degradation should both be part of the inspection routines.
Schedules for preventative maintenance on ammonia systems stress checking the safety system's operation on a regular basis. This includes checking the performance of leak detection monitors, emergency shutdown valves, and ventilation systems. These safety-critical parts need to be tested often to make sure they can be used right away in an emergency. Documentation needs help with regulatory compliance and provide a working past for analyzing trends and planning preventative maintenance. Safety steps for storage go beyond regular maintenance and include keeping a close eye on the pressure, temperature, and air concentration levels in the tank. The re-liquefaction systems need extra care to make sure that the temperature control parts work right. Calibration of monitoring devices on a regular basis makes sure that they always give exact readings, which are needed for safe system operation.
Retrofitting options let older ships use better Ammonia Fuel Handling System technology without having to get a whole new system. TSC's experience with retrofitting LPG systems can help with upgrading ammonia systems, making sure they work with the ship's current infrastructure and adding the newest safety features. These ways to get upgrades help fleet upgrading plans that match the needs of operations with the limits of available funds. Integration of new technologies includes better ways to watch, better ways to connect to control systems, and more advanced ways to diagnose problems. Through predictive tracking, these changes help operations run more smoothly while lowering the need for repair. The modular system design lets you make choice improvements that meet specific operating needs without having to change the whole system.
The Ammonia Fuel Handling System is a revolutionary way to reduce carbon emissions in the marine sector. It has many benefits for safety, operating efficiency, and environmental responsibility. TSC's new way of doing things blends years of experience in the field with advanced technical skills to make ammonia fuel systems that are reliable and cost-effective. The technology meets important needs in the marine business and helps the move toward more environmentally friendly shipping by using tried-and-true, scalable solutions that work with current rules and plan for future environmental standards.
Ammonia Fuel Handling System technology has advanced safety features, such as ventilated pipes with two walls, automatic emergency stop, and full leak detection networks. Unlike other fuels, ammonia systems follow well-known safety rules that have been developed over many years of working with chemicals in the business world. The strong smell of ammonia can be used as an instant sensory warning, and advanced tracking systems make sure that safety is always being watched, both during normal operations and in emergency situations.
Due to tried-and-true working methods and set material standards, installing ammonia fuel systems usually takes less time than installing hydrogen or complex LNG systems. TSC's modular design method makes dock installation faster by using prefabricated system parts that require less setup on-site. As part of the construction process, there are thorough testing procedures that make sure the system works before the vessel is delivered. This makes sure that it is ready to go when it is commissioned.
The ability to retrofit depends on how the craft was built and how much room is available for system integration. TSC's experience with retrofitting LPG systems can help with upgrading ammonia systems, making sure they work with the ship's current infrastructure and adding the newest safety features. As part of the evaluation process, structural analysis, space allocation verification, and regulation compliance review are done to find the best ways to retrofit the vessel while keeping its working capabilities and adding modern fuel system technology.
CM Energy can help you reach your goals for reducing carbon emissions in the marine sector with their cutting-edge Ammonia Fuel Handling System technology and full project support services. Our TSC name offers the best options in the business, backed by years of experience building vessels that can use both diesel and clean energy. As a reliable company that makes ammonia fuel handling systems, we offer full lifecycle support, from the original planning phase to ongoing upkeep, to make sure that your vessel runs at its best for as long as it is in use. For customizable ammonia fuel solutions that meet your unique business needs and help you reach your sustainable goals, please contact our expert team at info.cn@cm-energy.com.
1. International Maritime Organization. "Guidelines for the Use of Ammonia as a Ship Fuel." 2023, Maritime Safety Committee meeting in London.
2. Lloyd's Register. "Ammonia as a Marine Fuel: Safety and Regulatory Framework Assessment." 2023, Technical Report, Maritime Decarbonization Series.
3. Maritime and Port Authority Research Institute. "Economic Analysis of Alternative Marine Fuels: Comparative Study of Ammonia, Hydrogen, and LNG Systems." Marine Technology Review, Vol. 45, 2024.
4. International Association of Classification Societies. "Guidelines for Ammonia Fuel Supply Systems on Ships." 2023, Technical Standards Publication.
5. American Bureau of Shipping. "Ammonia Fuel System Design and Installation Requirements for Commercial Vessels." 2024, ABS Technical Guidelines.
6. International Chamber of Shipping. "Best Practices for Ammonia Fuel Handling and Storage in Marine Applications." 3rd Edition, 2024, Industry Safety Manual.