Report Summary:
CM Energy's strategic transformation, guided by the strategic direction and industrial empowerment of China Merchants Group, represents a comprehensive upgrade from a traditional offshore engineering equipment manufacturer to a "Green Energy and Equipment Service Provider." Guided by the "1234" strategic framework as its master plan, this transformation aims to drive three fundamental shifts for the company: from fragmented operations to coordinated management, from selling products to providing solutions, and from a manufacturing-centric to an ecosystem-centric model. The company builds its four-business portfolio with hydrogen-based energy as the leader, marine and offshore equipment as the cornerstone, intelligent control technology as the innovation driver, and overseas business as the hub.
The core driver of this transformation is the market-validated, hardcore technological capability CM Energy possesses in the green shipping equipment and hydrogen energy sectors. In the marine and offshore equipment domain, the company has developed a comprehensive product matrix covering ship low-carbon energy savings (e.g., rigid sails), fuel supply systems (e.g., methanol supply systems), and compensated lifting equipment (e.g., heavy cranes). Its rigid sail order backlog has reached a leading global position. In the hydrogen energy sector, the company has achieved breakthroughs in the entire alkaline electrolyzer technology chain, completed production line commissioning for core materials, and exported its equipment. The intelligent control technology business has successfully migrated its electrical control technology to new areas like hydrogen production power supplies. The overseas business, with a service network covering 22 countries and regions, provides a channel for product export and value extension.
The green shipping and hydrogen energy sectors where CM Energy has precisely positioned itself are at a definitive inflection point driven by the convergence of global mandatory emission reduction policies and large-scale development demand. New emission regulations from the International Maritime Organization (IMO) are systematically forcing green retrofits of fleets, creating massive demand for alternative fuel systems and energy-saving equipment. Driven by policies in major economies like China, the US, and the EU, the hydrogen energy industry has entered a fast track of large-scale development, with the related equipment market rapidly expanding. These trends collectively converge into a structural, trillion-level market opportunity for equipment and services.
CM Energy's unique advantage lies in the deep synergy and mutual empowerment between its technological industrialization capabilities and the vast internal industrial ecosystem of China Merchants Group. The company's innovations can be first applied and iterated within the Group's shipbuilding, port operation, and energy transportation scenarios, thus quickly completing the validation loop from technology to commercial product. This deep "industrial ecosystem synergy" provides a crucial initial market, scenario data, and credit endorsement, forming a core moat that distinguishes CM Energy from independent equipment manufacturers.
Looking ahead to the "15th Five-Year Plan" period, CM Energy's value realization will depend on the systematic execution of its strategic blueprint and the thorough construction of its core capabilities. By strengthening technological innovation and market synergy, the pathway for each business segment—"breaking the deadlock, gaining momentum, expanding"—is becoming increasingly clear. CM Energy is poised to complete its transition from an equipment manufacturer to a key participant in the green energy industrial ecosystem, and its long-term value is expected to undergo a systematic revaluation.

I. Panoramic View of Strategic Transformation: From Traditional Offshore to Leader in Green Energy & Equipment
1.1 Development History & Transformation Path: Carbon Neutrality Value Reconstruction of a Traditional Offshore Giant
CM Energy's transformation is rooted in its three decades of deep accumulation in the high-end equipment sector and a clear strategic evolution. The company's development has gone through four key stages: the Technology Trading Period (1995-2000), which laid the foundation for internationalization and technology introduction; the Industrial Development Period (2001-2017), during which it became a leading domestic offshore equipment player through a series of mergers and acquisitions and successfully listed in Hong Kong; the Integration & M&A Period (2018-2022), where, after China Merchants Group took control, it strategically laid out offshore wind power and the hydrogen energy产业链, marking the beginning of its green transformation; and the Transformation & Upgrading Period (2023 to present), where the company officially changed its name, completed a key capital increase for its hydrogen business, and successfully secured orders for green equipment like rigid sails and clean fuel power systems, signaling that the strategic leap towards becoming a green energy and equipment service provider has entered a substantive commercialization phase.
1.2 "15th Five-Year Plan" Strategic Guidance: The "1234" Strategic Framework Charts the Future Course
To systematically guide this transformation, the company established the "1234" strategic development master plan for the "15th Five-Year Plan" period. With the overall positioning of "Becoming a leading green energy and equipment service provider in China," the core goal is to drive the company to complete three fundamental transformations: from fragmented operations to coordinated synergy, from selling products to providing solutions, and from manufacturing to building an industrial ecosystem. The company builds its four-business portfolio with hydrogen-based energy as the leader, marine and offshore equipment as the cornerstone, intelligent control technology as the innovation driver, and overseas business as the hub, clarifying the direction for resource concentration and the synergistic path for value creation.
1.3 A New Paradigm of Shareholder Empowerment: Industrial Synergy for China Merchants Group's Dual-Carbon Strategy
In February 2025, CM Energy held an Extraordinary General Meeting to deliberate and approve the capital increase proposal by China Merchants Group's subsidiary, China Merchants Innovation and Technology Investment Co., Ltd. (CMIT). Upon completion of the subsequent capital increase, China Merchants Group will achieve absolute control over CM Energy, marking its deep integration into China Merchants Group's dual-carbon strategy system as a key green technology industrial platform, also creating a new paradigm of deep industrial synergy. The company's strategic planning is highly aligned with the Group's internal industrial upgrading direction: its marine and offshore equipment business precisely matches the Group's demand for high-end, self-controlled supplies, while its hydrogen-based energy business is explicitly positioned as an important equipment supplier and operator for the Group. This positioning provides CM Energy with a unique niche advantage, allowing its technological innovations to leverage the Group's vast network of shipbuilding, port operation, and energy transportation for rapid "first-of-its-kind" application and iteration. This comprehensive internal support system, spanning R&D, validation, to order fulfillment, is the cornerstone for the company to achieve leapfrog development and build core barriers distinguishing it from purely market-driven competitors.
1.4 Initial Phased Results from Strategic Advancement
In the first half of 2025, the company achieved key progress across all business segments. In the hydrogen sector, its invested company, CM Hi-Tech Hydrogen Energy Technology (Xiamen) Co., Ltd. (referred to as "CM Hydrogen Energy"), secured orders for three large-stack electrolyzers, including one overseas order, marking the first export of hydrogen production equipment. Simultaneously, the production lines for core materials—electrodes and membranes—entered the pre-production commissioning phase. In marine and offshore equipment, the backlog of orders for rigid sails, developed in partnership with UK-based BAR Technologies, increased to 17 ship sets for the full year 2025, and products like wave-compensated marine cranes also received market orders. Regarding service network construction, in January 2025, China Merchants Shipbuilding Industry Group Co., Ltd.'s (referred to as "CM Shipbuilding") Global Service Center was officially launched in Hong Kong, with CM Energy as the entity responsible for its daily management and operation. Currently, CM Energy has established over 35 service stations across 22 countries and regions, forming a service network covering major maritime and energy centers. Furthermore, in the intelligent control field, the company completed the production launch of a DC/DC hydrogen production power supply and the first hybrid power system and shaft generator project. These achievements demonstrate that the company's technological capabilities are rapidly passing market tests, and strategic implementation is entering a positive cycle.
II. Core Capability Building: The Technology Base and Commercialization Progress of Marine & Green Energy Equipment
2.1 Technology Base of Hydrogen Business: Capability Building from Equipment R&D to Integrated Services
CM Energy has established technological capabilities in the hydrogen sector, ranging from core materials and equipment to system integration. The core of this capability is its self-developed alkaline electrolyzer technology, extending upstream and downstream along the industry chain to form a technology and service layout covering production, purification, and refueling.
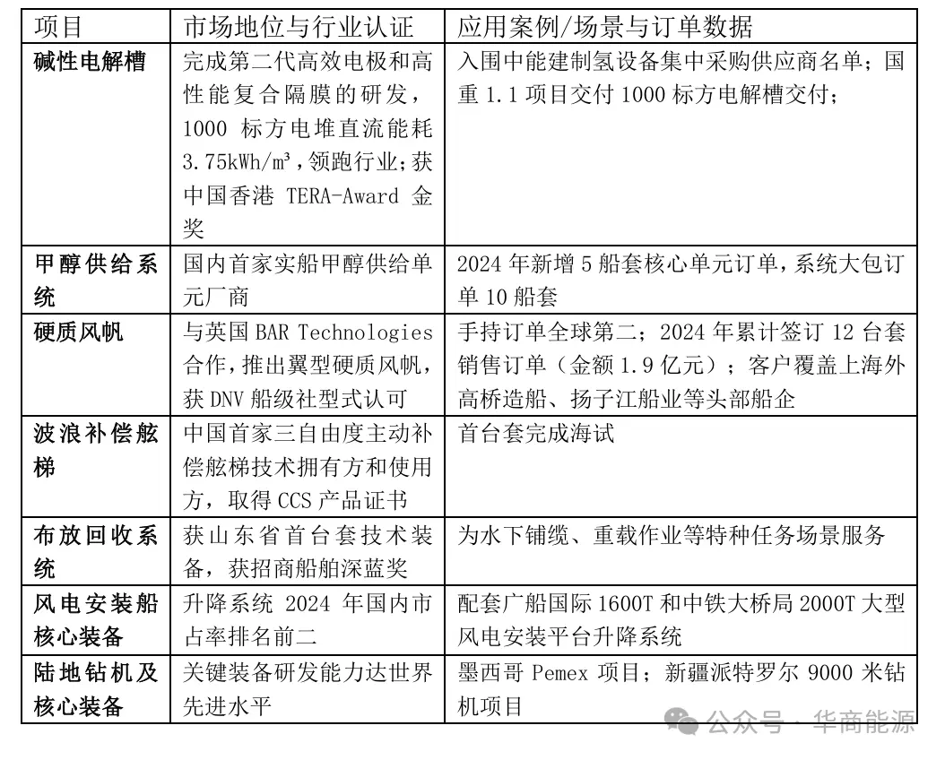
The key performance indicators of the electrolyzer demonstrate its technological competitiveness. The alkaline electrolyzer developed by CM Hydrogen Energy utilizes self-developed high-efficiency multi-component composite electrodes and high-temperature resistant nano-composite membrane materials. Under operating conditions of 2000 A/m², its DC power consumption is 3.75 kWh/m³, representing a 10%-15% energy saving compared to traditional equipment, achieving internationally advanced energy efficiency levels. In 2024, the "Off-grid High-performance Alkaline Water Electrolysis Hydrogen Production Equipment R&D and Industrialization" project, developed by the CM Hydrogen Energy team, won the gold medal at the TERA-Award Smart Energy Innovation Competition in Hong Kong, standing out among 450 global projects. Simultaneously, the company successfully became a supplier in China Energy Engineering Group's 2024 centralized procurement for hydrogen production equipment, signifying that CM Hydrogen Energy has entered the ranks of mainstream hydrogen production equipment manufacturers.
The company has established a complete R&D and testing system, including a joint laboratory with a university and a 12MW testing base, supporting continuous technology iteration. It has also achieved self-produced layout for core materials like electrodes and membranes. Building on this, its technological capability is extending along the industry chain, having developed system integration capabilities for hydrogen purification, compression, and refueling, enabling it to provide integrated hydrogen production and refueling solutions.
As of the first half of 2025, the company achieved key progress in industrialization and commercialization: electrode and membrane production lines entered the pre-production commissioning phase; the electrolyzer equipment received orders for three large-stack units (including one overseas order), marking its first export and laying the foundation for expanding into international markets.
2.2 Marine and Offshore Equipment Business: Leader in Green Ships and Core Equipment Localization
The company has developed a comprehensive product matrix covering ship energy savings, clean fuel, and high-end operations, providing an integrated equipment solution for the shipping industry's low-carbon transition.
2.2.1 Rigid Sails
The rigid sail, WindWings®, is a three-winged rigid sail system patented by UK-based BAR Technologies. It uses a composite structure of steel and composite materials, maximizing aerodynamic performance by adjusting the sail's angle and camber. This technology has been independently verified by the Wolfson Unit (fluid dynamics research institute) and Lloyds, and has received Design Type Approval from DNV class society. WindWings® has been practically installed on ocean-going vessels such as bulk carriers and tankers. Real-vessel application data shows that a single sail saves an average of 1.6 tons of fuel per day and reduces carbon emissions by 5.12 tons under normal sea conditions.
Commercially, the product has secured market orders, with a current backlog of 17 ship sets, ranking second only to Econowind BV in cumulative orders. The company has signed sales orders for over ten sails with major shipbuilders including Shanghai Waigaoqiao Shipbuilding Co., Ltd., Yangzijiang Shipbuilding Group, and Wuhu Shipyard Co., Ltd., and has established cooperation intentions with domestic leading shipyards such as China COSCO Shipping Corporation Limited and Xiamen Shipbuilding Industry Co., Ltd. In October 2024, the CM Energy Wind-Assist Propulsion Equipment Manufacturing Center was officially launched, marking the formal formation of large-scale production and a solid step forward for CM Energy into the ship energy-saving and carbon-reduction equipment sector.
2.2.2 Clean Fuels
CM Energy possesses comprehensive technological capabilities in the marine clean power sector, having developed a complete product matrix covering LNG, methanol, ammonia, and other fuels. Its LNG Fuel Gas Supply System (FGSS) provides full-chain services from system design, tank manufacturing, to control solutions, and has been validated through real-vessel operation. Since initiating R&D on its Methanol Fuel Supply System (MFSS) at the end of 2022, CM Energy became the first domestic manufacturer to undertake a real-vessel project. It has developed system integration capabilities covering bunkering, storage and transportation, supply, inert gas, and safety control, currently holding orders for 5 ship sets of methanol core units and 10 ship sets of complete systems, with some already delivered.
For the Ammonia Fuel Supply System (AFSS), CM Energy is conducting self-directed R&D based on its experience in ammonia carrier construction and LPG fuel conversions, participating in the Zero Carbon Lab's ammonia supply system construction project and providing supporting solutions for ammonia-powered vessel designs for industrial shipyards like CMB and shipowners like Hoegh. Regarding cargo handling systems, the company completed the design integration for three types of fully-pressurized LPG cargo systems in 2022 and is advancing the R&D and sales of semi-refrigerated and fully-refrigerated cargo systems.
By collaborating with partners like Yiu Lian Dockyards under CM Shipbuilding, CM Energy has accumulated mature experience in LPG fuel systems and established technical reserves in ammonia fuel system R&D. It is also collaborating with Yangzhou Jinling to advance the specialized production of methanol supply systems, forming a multi-fuel technology matrix and engineering capabilities covering LNG, methanol, ammonia, and LPG.
2.2.3 Core Equipment for Wind Turbine Installation Vessels
CM Energy possesses self-developed and integrated capabilities in the field of core equipment for wind turbine installation vessels (WTIVs), covering two core modules: heavy cranes and jacking systems.
In crane equipment, the company provided a full set of core equipment for a new generation 1600-ton self-elevating wind turbine installation platform with 100% independent intellectual property rights. This includes platform leg main弦管 sections, a 1600-ton revolving crane, a 350-ton deck crane, a platform jacking system, and a whole-ship control system, capable of installing wind turbines up to 20MW. In 2024, the company completed several marine and offshore supporting crane projects, including the Nanhai No.8 BOP crane, deployment and recovery system, Ganghangju wind turbine installation platform, Ruili Ocean wind turbine installation platform, Bozhuan Mexico production platform, and Guoxin aquaculture vessel, with a total tonnage of 755 tons.
In jacking systems, the company's systems have reached internationally advanced levels. In 2024, the company ranked among the top players in the domestic jacking system market share, successfully delivering several major landmark projects, primarily including the 1600T jacking systems for GSI (Guangzhou Shipyard International) and the 2000T jacking systems for large wind turbine installation platforms for China Railway Major Bridge Engineering Group. Additionally, the company completed jacking systems and leg main弦管 sections (leg rack bars) for multiple projects, including the Huake Wuzhou HKWZ1617, 1618, 1619, 1620 and Ouyang Offshore DJHC8095 Liftboat multi-purpose platforms.
2.2.4 Wave-Compensated Gangways
Wave-compensated gangways are core equipment for wind farm service vessels (WFSVs). In 2022, CM Energy signed a technology license transfer agreement with KenzFigee, a leading Dutch technology company for heavy-duty offshore wind equipment, becoming the first domestic owner and user of 3-DOF (Degrees of Freedom) active motion-compensated gangway technology. The company is actively building its own brand, with products including fixed-base and liftable-base 3-DOF wave-compensated gangways. In 2024, the team at TSC Offshore (Qingdao) Co., Ltd. (referred to as "Qingdao Offshore Equipment") successfully installed the prototype on a vessel and achieved active compensation functionality under actual sea conditions, fully validating various design and commissioning indicators including structure, drive, algorithms, and control. The active compensation effect met design expectations and relevant specification requirements, and it obtained a CCS product certificate, laying the foundation for the company to develop a series of active compensation products.
2.2.5 Deployment and Recovery System (LARS)
The LARS includes an A-frame, motion compensator (heave compensator), and guiding device. The A-frame system enables luffing (in/out) functionality over the ship's side. The motion compensator winch has a load capacity of 80 tons, and the guiding device can be deployed to depths of 30 meters underwater, allowing for rotation of a mining vehicle to adjust its attitude. This project won the 2024 Shandong Province "First Set of Technical Equipment" award and received the CM Shipbuilding "Deep Blue Award." This project also has a high demonstration effect for internal innovation, accumulating valuable experience for the company to tackle more high-end offshore "bottleneck" technologies in the future.
Through the above product portfolio, the company has formed a comprehensive equipment system covering ship energy saving, fuel clean-up, and high-end offshore operations, providing a foundational integrated equipment solution for the shipping industry's low-carbon transition. As of the first half of 2025, CM Energy successfully secured orders for wave-compensated cranes for cable-laying vessels and research vessels, achieving an order breakthrough and opening up new business growth space. The first ship set of 37.5-meter wing sails completed sea trials and delivery, with fuel savings exceeding expectations. It has 17 ship sets on order, with estimated sales exceeding 40 units for the full year. The methanol fuel supply system is gradually being delivered, while technology and market development for LNG, ammonia fuel systems, and cargo systems are actively underway. Additionally, the company successfully delivered two liftboat jacking systems; new product development for marine and offshore applications is progressing steadily.
2.3 Intelligent Control Technology: From Oil & Gas Electric Control to Cross-Industry Industrial Control Solutions
The Intelligent Control Technology segment is primarily represented by Hercules (Xi'an) Control Technology Co., Ltd. (referred to as "Hercules"). Its core capability stems from its long-term accumulation in the electric control system field for offshore oil & gas equipment, having delivered over 550 sets of various electric control systems for rigs and offshore platforms. Based on this deep technical foundation, the company is systematically expanding its technologies in power electronics, variable frequency drives, and intelligent control into emerging areas such as ship hybrid power systems and new energy equipment power supplies.
Consequently, the product line has also extended from traditional oil & gas electric controls to key equipment like ship hybrid power systems and green hydrogen production power supplies, gradually forming industrial control solutions covering multiple scenarios.
To support the aforementioned technology migration and product development, Hercules is focusing on building a modular, platform-based R&D system. As of the first half of 2025, the company successfully delivered the first two sets of land rig electric control systems for the Pemex project in Mexico, officially launched production of its DC/DC hydrogen production power supply—a core equipment for the hydrogen energy industry—and is expected to complete the delivery of its first hybrid power system and shaft generator project, marking substantial progress in the application of its core technology to the new energy sector.
2.4 Overseas Business: From After-sales Service to Global Value Integration
As the company's globalization hub, the role of the Overseas Business segment is undergoing a profound restructuring, shifting from traditional after-sales support and asset management to a comprehensive value center that creates opportunities for market expansion, service value-add, and resource integration.
The company has established a physical service network covering major global energy and shipping markets. In 2025, with Hong Kong as its coordination center, CM Energy set up over 35 service stations across 22 countries and regions, covering key regions such as the Americas, Europe, the Middle East, and Southeast Asia. This network not only effectively improves response speed and service coverage for global customer needs but also strengthens the synergy of "product + service" by organically connecting sales support, technical commissioning, and long-term maintenance. Operationally, the overseas business continuously improves operational efficiency and regional synergy by optimizing global resource allocation and service standardization.
Currently, the function of the overseas business is extending from traditional service support to diverse roles such as market insight, customer relationship management, and local resource connection, gradually becoming an important platform for the company to connect with international market demands and serve global customers. This layout aims to continuously enhance the company's service capabilities and brand influence in the global market, providing support for the international development of its overall business.
III. Window of Opportunity for Dual-Carbon: Growth Logic of the Green Energy & High-End Equipment Sector
The green shipping and hydrogen energy sectors where CM Energy has precisely positioned itself are at a definitive inflection point driven by the convergence of global mandatory policies and large-scale market demand, collectively pointing to a structural, trillion-level market for equipment and services.
3.1 Hydrogen Energy Industry: A Critical Decade from Strategic Consensus to Large-Scale Development
As the key to achieving deep decarbonization, hydrogen energy industrialization requires breakthroughs using hydrogen-based energy as a starting point, by precisely positioning differentiated application scenarios and pursuing continuous technological breakthroughs.
3.1.1 Diversification and Differentiated Development of Application Scenarios
The downstream applications of hydrogen-based energy exhibit a significantly differentiated landscape. The industrial sector is key to deep decarbonization. Driven by policies like the EU's Carbon Border Adjustment Mechanism (CBAM), demand for green hydrogen is clearly growing, with its share expected to exceed 30% in the steel industry by 2040. In the maritime sector, methanol and LNG are currently the mainstream transitional options. Leveraging its 90% global share of methanol ship construction capability and the world's largest green methanol production capacity, China is building industrial advantages. It is estimated that by 2030, China's annual green methanol demand gap for ships alone will reach 5 million tons. In the power generation/energy storage sector, hydrogen, ammonia, and methanol correspond to zero-carbon goals, long-distance energy storage, and transitional transformation respectively. China has achieved initial commercialization of the "hydrogen-ammonia-hydrogen-electricity" technology path. In the trade sector, global green hydrogen trade volume is estimated to be about 53 million tons of hydrogen equivalent by 2050, approximately 80% of which will be in the form of hydrogen-based products. Latin America, the Middle East, North Africa, and China are expected to become major net exporting regions and equipment demand markets.
3.1.2 Electrolyzer Industry: Coexistence of Solidifying Landscape and Technological Iteration
As core equipment for hydrogen production, the electrolyzer's development profoundly impacts the industry chain. China's electrolyzer industry is developing rapidly, driven by policies, accounting for about 50% of global deliveries in 2024. Cumulative installed capacity is expected to exceed 100GW by 2030, representing a compound annual growth rate (CAGR) of 60% from 2024 to 2030. Currently, the competitive landscape for alkaline electrolyzers (ALK) is initially solidifying, with the global top 6 companies holding approximately 70% market share in 2024, posing high barriers for new entrants.
Regarding technology roadmaps, ALK is expected to remain mainstream for the next fifteen years. However, Anion Exchange Membrane (AEM) electrolyzer technology, which combines the material cost advantages of ALK with the system integration flexibility of PEM (Proton Exchange Membrane), is seen as a promising next-generation technology. The key to cost reduction in the industry lies in core materials, especially the localization and technological breakthroughs of electrodes and membranes—which have high technical barriers and constitute a major portion of costs—and this will be a structural focal point shaping core enterprise competitiveness and influencing profitability levels.
3.2 Low-Carbon Transition Opportunities in the Ocean Economy: A Trillion-Blue-Ocean for Green Ships + Offshore Wind Power
The global ocean economy is undergoing a profound low-carbon transition driven by mandatory regulations and an energy revolution, generating definitive, massive demand for equipment in two core areas: shipping and offshore wind power.
3.2.1 Green Shipping: Regulation-Driven Upgrades in Ship Equipment and the Alternative Fuel Revolution
Driven by global carbon neutrality goals and the International Maritime Organization's (IMO) mandatory emission reduction strategy, the green transformation of the shipping industry has become an irreversible, definitive trend. The IMO explicitly requires a reduction in CO2 emissions per transport work of at least 40% by 2030 compared to 2008, and a total reduction of 70-80% by 2040. Against this backdrop, the structure of global new ship orders is significantly shifting towards alternative fuel vessels. In 2024, the share of alternative fuel vessels in new ship orders reached 50%. It is estimated that by 2030, over 20% of global ships will be capable of using alternative fuels.
This fundamental change is generating massive equipment demand along two main lines: First, the construction and retrofitting of new energy-powered ships. Methanol and LNG-powered vessels have become the current market mainstream, driving demand for a range of high-value-added core equipment such as fuel supply systems and new type tanks. Zero-carbon ammonia and hydrogen power solutions are also under accelerated R&D. Second, energy efficiency retrofitting of the existing fleet. To meet the increasingly stringent Carbon Intensity Indicator (CII), the vast global existing fleet must undergo energy-saving technological retrofits, directly driving market demand for energy-saving devices like rigid sails and air lubrication systems. Since 2020, demand for energy-saving devices has nearly quadrupled, with installation rates growing from 1.74% to 8.42%.
China's shipbuilding and supporting industry demonstrates systematic global competitiveness in this transformation. On the construction side, Chinese shipyards not only secure most of the global new ship orders but also dominate the green vessel segment, accounting for approximately 90% of global methanol ship construction capacity. In core supporting technologies, locally produced equipment, such as fuel supply systems, has achieved real-vessel delivery and batch orders. On the infrastructure side, China is accelerating the construction of its green fuel bunkering network. For example, the Port of Shanghai's green methanol bunkering volume exceeded 16,000 tons in the first half of 2025, accounting for over one-third of the total bunkering volume at major global ports. This complete industrial chain capability enables China to provide systematic solutions for participating in global shipping decarbonization.
3.2.2 Offshore Wind Power: Deep-Sea Development and Floating Technology Driving High-End Equipment Iteration and Industrial Synergy
The offshore wind power industry is accelerating towards deeper waters and larger scales, a trend directly driving the iteration and new demand for high-end equipment. As single wind turbine capacity increases to over 20MW and operating waters deepen, higher requirements are placed on core equipment like wind turbine installation vessels, heavy revolving cranes, and high-capacity jacking systems. Simultaneously, as over 70% of global offshore wind resources are located in deep waters, floating wind technology and specialized equipment like dynamic mooring systems and dynamic deep-water cables are becoming development priorities. Along with the growth in installed capacity, a full-lifecycle intelligent operations and maintenance (O&M) market is rapidly forming, driving demand for efficient O&M equipment such as specialized service vessels and underwater robots.
Furthermore, offshore wind power and the green shipping industry chain are forming deep synergies. Through "offshore wind power + hydrogen/ammonia production" integrated projects, fluctuating green electricity can be converted into green hydrogen or green ammonia, providing a zero-carbon fuel solution for ocean-going shipping. This synergy has already translated into forward-looking ship designs, such as "ammonia-ready" and "hydrogen-ready" vessels. China's leading global position in both offshore wind installed capacity and shipbuilding provides a unique advantage for domestic industry chain collaboration and system integration, fostering the potential to cultivate comprehensive solution capabilities ranging from green power generation to marine fuel application.
3.3 Industrial Control Market: Highlighting Structural Growth Opportunities, Parallel Tracks of Emerging Sectors and Localization
The global industrial control market reached approximately $112.3 billion USD in 2024 and is expected to maintain a 6% CAGR over the next decade. The Chinese market, as a key global growth pole, exhibits significant structural demand characteristics: traditional sectors experience flat growth, while emerging industries aligned with the "Dual Carbon" goals, such as green hydrogen equipment, power systems, industrial robotics, and marine automation, show strong growth, becoming clearly defined long-term growth tracks.
The localization process is accelerating in core automation components like variable frequency drives, servo systems, and PLCs. In OEM-oriented markets like servo systems and small PLCs, domestic brands are continuously increasing market share by leveraging advantages in cost-effectiveness and service flexibility. In project-oriented markets requiring high reliability and comprehensive solution capabilities, such as medium/large PLCs and high-end variable frequency drives, foreign brands still dominate. However, driven by supply chain security and the push for self-control, the potential for domestic substitution is vast. This market landscape implies that manufacturers with core technology accumulation and industry solution capabilities are poised to achieve breakthroughs in high-growth niche segments like green hydrogen power supplies and marine power control, building competitive advantages through localization and customized services.
IV. Market Validation of Transformation Results: From Technology Accumulation to Commercial Implementation
Facing the aforementioned deterministic industry opportunities, CM Energy's transformation is surpassing the key technology R&D phase. Its core competitiveness is gaining solid market validation through a systematic innovation framework, authoritative certifications and patent barriers, and a series of market orders and benchmark projects.
4.1 Innovation-Driven System
CM Energy has formed systematic technological breakthrough capabilities in the marine, offshore, and hydrogen equipment sectors by building a three-pronged R&D system of "independent innovation + industrial synergy + technology introduction." In independent innovation, each subsidiary focuses on its specialized area to achieve key technological breakthroughs: the 1600-ton wind turbine installation platform crane developed by Qingdao Offshore Equipment was included in the provincial "First Set of Technical Equipment" catalog; Zhengzhou TSC Offshore Petroleum Equipment Co., Ltd. overcame challenges in localizing self-elevating platform jacking systems and was recognized as a "Little Giant" specialized and sophisticated enterprise; the new drilling fluid processing equipment launched by TSC Oil & Gas Equipment (Qingdao) Co., Ltd. achieved sales within the same year. In the hydrogen sector, Hercules completed key R&D such as testing of flexible hydrogen production power supplies.
On the industrial collaborative innovation front, the company integrates industry chain resources through equity ties: CM Hydrogen Energy focuses on core alkaline electrolyzer technology, achieving industry-leading stack energy consumption levels; Jiangsu Modern Shipbuilding Technology Co., Ltd. focuses on digital design technology, and both parties collaborate on R&D cooperation for fuel supply systems, among others.
In technology introduction and localization, the company has successfully achieved technology introduction, localization, and market implementation in areas such as offshore engineering platforms, offshore wind wave-compensated gangways, and wing-type rigid sails through an "introduction - digestion - improvement - export" mechanism.
4.2 Technology Barriers and Certification System
4.2.1 Patent Portfolio
CM Energy builds technology barriers through a multi-domain patent portfolio. As of December 2024, the company held a total of 190 granted patents, including 11 invention patents, covering core areas like marine/offshore equipment and hydrogen production equipment. Its subsidiary, CM Hydrogen Energy, focuses on alkaline electrolyzer R&D and has been granted 5 invention patents and 6 utility model patents, with 3 invention patents under substantive examination.
4.2.2 International Certifications
CM Energy has established a certification system covering major global markets, meeting standards from classification societies such as DNV (Europe), CCS (China), and ABS (USA), supporting product entry into the supply chains of international high-end projects. The company's product certifications mainly focus on two business areas:
- Marine and Offshore Equipment Field:
- WindWings® wing-type rigid sails: Independently verified by the Wolfson Unit and Lloyds, received Design Type Approval from DNV class society, and are applying for Lloyd's class society certification.
- 3-DOF active motion-compensated gangway: Completed sea trials and validation; active compensation effect meets CCS specification requirements and obtained product certificate.
- Deployment and Recovery System (LARS): Passed DNV-ST-0378 specification acceptance, suitable for deep-water operation scenarios.
- Hydrogen Equipment Field:
- Alkaline electrolyzer: Obtained certification from the China National Accreditation Service for Conformity Assessment (CNAS).
4.3 Market Leadership and Benchmark Projects
CM Energy has developed several technologically leading products in the marine/offshore equipment and hydrogen equipment fields, validating its technical strength and market competitiveness through benchmark projects.

CM Energy has built a composite customer base of "traditional energy foundation + new energy increment," forming a diversified market layout. In the traditional energy sector, the company has established stable cooperative relationships with numerous well-known enterprises globally, covering global drilling contractors such as Transocean, Technip, etc.; marine engineering/construction companies such as Rolls-Royce, MODEC, etc.; major oil companies such as ExxonMobil, Shell, BP, etc.; and major shipyards such as CSSC, CIMC Raffles, Keppel, etc.
In the new energy sector, the company has initiated strategic cooperation with key domestic enterprises such as China Minmetals, China Merchants Energy Shipping (CMES), WISDRI (MCC), and Yantian Port Group. Through close collaboration with these domestic and international customers, the company continues to expand its business areas and integrate industry chain resources amidst the energy structure transition.
V. "15th Five-Year Plan" Strategic Implementation Pathways and Growth Outlook
CM Energy's future value realization depends on the systematic execution of its "1234" strategy and the construction of core capabilities, aiming to drive the key transformation from an equipment manufacturer to an organizer of the green energy industrial ecosystem.
5.1 Implementation Pathways and Synergies of the Four Business Portfolios
Achieving strategic objectives relies on the four business portfolios advancing synergistically along clear, executable pathways, empowering each other at key nodes.
① Hydrogen-based Energy Business: Promotes the synergistic development of hydrogen, ammonia, and methanol green energy. Focusing on scenario-based rhythms, it aims to build a "Technology + Equipment + Service" tripartite green energy supply platform. On the production side, based on hydrogen production equipment and chemical synthesis process packages, it will control technical roadmaps and own intellectual property rights, securing upstream resources through supply chain integration, equity participation, and long-term offtake agreements. On the trading side, it will strategically position itself in key nodes like ship bunkering facilities. Initially, it will manage the supply of low-carbon fuels like LNG and biodiesel as a transition, targeting green methanol and green ammonia fuel supply in the medium-to-long term to gradually build revenue scale.
② Marine and Offshore Equipment Business: Will run through a customer-centric value chain, using flagship products as leverage to achieve full-chain synergy in R&D, product, and marketing, creating integrated solutions for customers. It will focus on deepening core green ship equipment solutions such as marine fuel supply systems and low-carbon energy-saving equipment, while cultivating capabilities to transition to other marine facility scenarios like offshore wind power and ocean development, maintaining core technology and engineering service capabilities for traditional oil & gas scenarios.
③ Intelligent Control Technology Business: Based on power conversion and control systems, driven by market demand, it will focus on high-growth tracks, looking towards future industries like deep-sea technology, gradually building full-stack solution capabilities in the industrial control field. Around multi-scenario demands, it will gradually enrich its product matrix (including software and hardware) through various means like holding shares, equity participation, and joint ventures, forming industrial control system solution capabilities for different scenarios.
④ Overseas Business: Positioned as a six-functional hub, building a global network integrating policy insight, technology scouting, asset operation, market development, full lifecycle service, and talent cultivation, driving the company's global business towards a leap in value integration.
5.2 Core Capability Building to Support Strategy Implementation and Value Outlook
To achieve its strategic goals, CM Energy will focus on building systematic internal synergy capabilities and rely on the continued empowerment of China Merchants Group for critical resource support.
Regarding internal capability building, CM Energy will systematically enhance technological innovation efficiency and market responsiveness by integrating R&D resources and building a customer-centric service system. This aims to strengthen synergies across business segments and fully unlock customer lifecycle value. Regarding resource support, the company's development is highly dependent on the comprehensive support from China Merchants Group in funding, market scenarios, and industrial ecosystem. The Group's support in capital guarantees, mechanism empowerment, internal scenario applications, and cross-segment resource synergy will be a crucial foundation for the company's deep strategic implementation and the construction of sustainable competitive advantages.
Driven by the dual engines of internal capability enhancement and external resource synergy, CM Energy is poised to complete its transformation and upgrade from an equipment manufacturer to a key participant in the green energy industrial ecosystem. Its long-term value will stem from its diversified business model and continuous deep cultivation of the green energy and shipping sectors, ultimately achieving value reconstruction and leapfrog development.
*Reprinted from [Cailianshe], with the title: "Marine & Offshore as the Base, Green Energy as the Wing: CM Energy's Strategic Leap Towards Becoming a Leading Green Energy and Equipment Service Provider."*