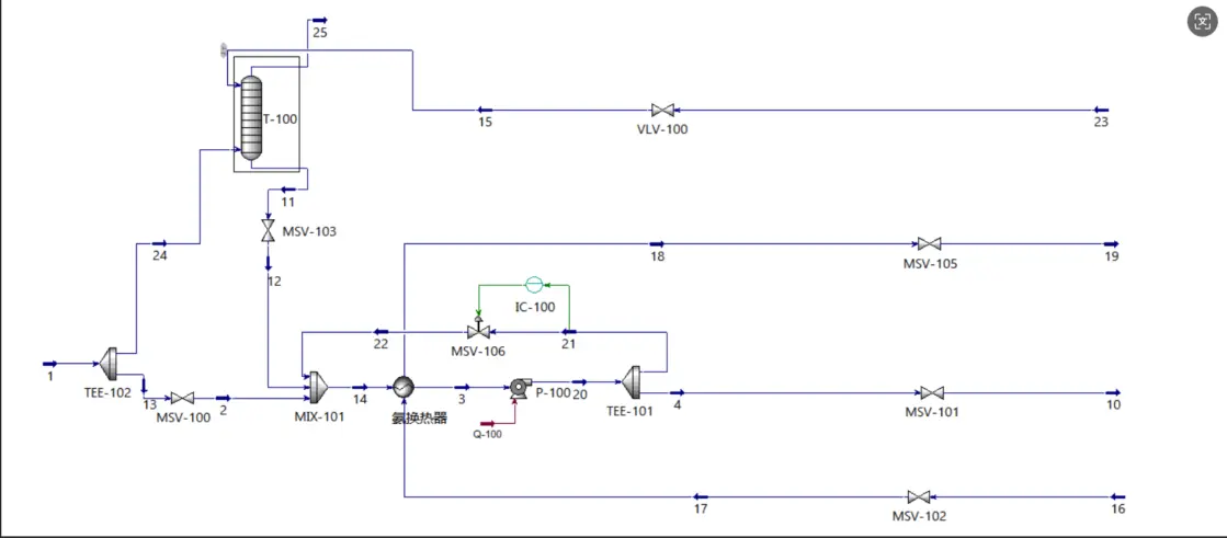
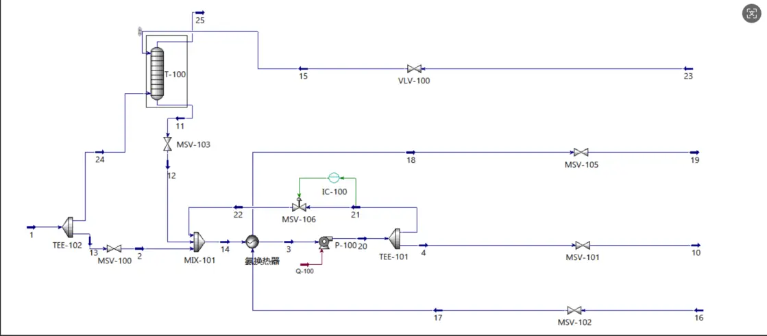
When it comes to ammonia fuel systems, material compatibility is crucial for safety, efficiency, and longevity. Ammonia's corrosive nature and unique chemical properties require carefully selected materials that can withstand its aggressive effects. Compatible materials for ammonia fuel systems include certain stainless steels, aluminum alloys, and specialized polymers. These materials must resist corrosion, maintain structural integrity, and prevent leaks under the harsh conditions present in ammonia fuel storage and distribution systems. Proper material selection ensures the safe handling of ammonia as a fuel, supporting the transition to cleaner energy solutions in marine and industrial applications. As the demand for ammonia as an alternative fuel grows, understanding material compatibility becomes increasingly important for engineers, manufacturers, and operators in the energy sector.

Selecting the right metals for ammonia storage tanks is essential to prevent corrosion and ensure long-term reliability. Several corrosion-resistant metals have proven effective in handling ammonia's unique properties:
Austenitic stainless steels, particularly grades 304L and 316L, are widely used in ammonia storage tanks. These alloys offer excellent corrosion resistance due to their high chromium and nickel content. The "L" designation indicates low carbon content, which further enhances their resistance to intergranular corrosion.
Certain aluminum alloys, such as 5083 and 5086, demonstrate good compatibility with ammonia. These alloys contain magnesium, which improves their strength and corrosion resistance. Aluminum tanks are lighter than steel, making them suitable for applications where weight is a concern.
For extremely demanding environments, nickel alloys like Inconel 625 and Hastelloy C-276 offer superior corrosion resistance. While more expensive, these alloys provide exceptional durability in high-temperature and high-pressure ammonia applications.
Effective sealing is critical in ammonia fuel systems to prevent leaks and maintain system integrity. Various sealing solutions have been developed to withstand ammonia's corrosive nature and ensure safe operation:
Specialized gasket materials are essential for creating tight seals in ammonia fuel lines. Common options include:
O-rings play a crucial role in sealing connections within ammonia fuel systems. Materials suitable for ammonia service include:
For rotating equipment in ammonia fuel systems, such as pumps and compressors, specialized mechanical seals are necessary. These seals often incorporate materials like silicon carbide or tungsten carbide faces, with elastomeric secondary seals made from compatible materials like PTFE or FKM.
When selecting materials for ammonia fuel systems, safety must be the top priority. Several key considerations ensure the safe and reliable operation of these systems:
Ammonia can cause stress corrosion cracking (SCC) in certain materials, particularly carbon steels and some stainless steels. To mitigate this risk:
The behavior of materials in ammonia fuel systems can vary significantly with temperature and pressure changes. Important factors include:
In addition to ammonia compatibility, materials must also be compatible with other components and substances present in the fuel system:
Selecting the right materials for ammonia fuel systems is crucial for ensuring safety, reliability, and long-term performance. Corrosion-resistant metals like stainless steel and aluminum alloys form the backbone of ammonia storage and distribution systems. Effective sealing solutions, including specialized gaskets and O-rings, prevent leaks and maintain system integrity. Safety considerations, such as preventing stress corrosion cracking and accounting for temperature and pressure variations, must guide all material selection decisions.
As the maritime industry explores cleaner fuel alternatives, ammonia emerges as a promising option. TSC, with its expertise in marine energy solutions and commitment to sustainable technologies, is well-positioned to support this transition. By leveraging their experience in ammonia transport vessels and fuel system retrofits, TSC continues to develop innovative solutions for the evolving needs of the shipping industry.
As a leading Ammonia Fuel System manufacturer, CM Energy offers cutting-edge solutions for the maritime industry's transition to cleaner fuels. Our independently developed ammonia fuel supply systems leverage years of expertise in liquefied gas handling and dual-fuel vessel design. With a proven track record of delivering reliable and efficient clean fuel systems, we provide comprehensive support from design to after-sales service. Trust CM Energy to deliver innovative, safe, and compliant ammonia fuel solutions for your fleet.
For more information on our ammonia fuel systems and services, contact our expert team at info.cn@cm-energy.com.